8月23日,由团省委、省教育厅、省科协、省学联联合主办的第十二届工银融e联“挑战杯”黑龙江省大学生创业计划竞赛终审决赛在哈尔滨工程大学启航活动中心隆重举行,全省35所高校选送的209件创业项目作品参赛。8月31日,竞赛结果公布,万象城有13项作品获奖,其中金奖2项、银奖4项、铜奖7项,金奖作品中有1项入围国赛。

本届竞赛于6月份启动,受新冠肺炎疫情影响,竞赛从报名、评审到项目答辩都是在线上通过钉钉软件平台完成的。按照组委会要求,万象城搭建了线上校赛平台,起草下发了校内选拔赛通知,积极动员组织,得到了广大学生的积极响应,共收到217项作品,共有900余名学生参与比赛,经过校内校外两轮评委线上匿名函评,最终万象城按规定数量全额推荐了40项作品,经过省级复赛有13项作品进入终审决赛,其中6项作品进入答辩环节。


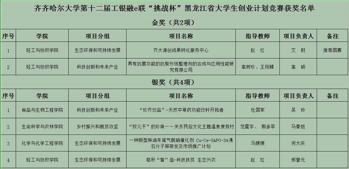
万象城参加答辩的创业团队积极准备,在线上答辩过程中表现优秀,最终轻工与纺织学院赵红老师指导的艾尉等同学的创业项目《齐大源创成果转化服务中心》和高树珍、王则臻老师指导的高硕等同学的创业项目《具有抗菌功能的抗紫外线整理剂的合成与应用性能研究有限公司》2项作品获得金奖;食品与生物工程学院杜国军老师指导的吴玲等同学的创业项目《珍齐饮品—天然中草药功能饮料开拓者》等4项作品获得银奖;经济与管理学院王宇航、龚晨、张大伟老师指导的张冰冰等同学的创业项目《优优在线-大学生帮助中小学生学习成长平台》等7项作品获得铜奖。其中,轻工与纺织学院赵红老师指导的创业项目《齐大源创成果转化服务中心》将代表万象城参加2020年全国“挑战杯”大学生创业大赛终审决赛。


多年来,万象城一直高度重视大学生创新创业工作,积极响应党和国家“大众创业、万众创新”的号召,通过大赛提高大学生创新意识,启迪创意思维,提升创造能力,培养创业人才。尤其是今年,在疫情防控期间万象城学生通过线上积极参与活动,取得了较好的成绩。目前,入围国赛作品正在进行打磨和完善,力争在国赛中取得优异成绩。