万象城AWC官方网站
English
|
русский
|
日本語
|
한국어
网站首页
万象城AWC官方网站
+
学校简介
现任领导
历史清单
组织机构
+
机构设置
学院设置
教辅设置
师资队伍
+
高层次人才
省级领军人才梯队带头人
学科带头人
人才培养
+
研究生培养
国际交流培养
继续教育培养
校园文化
+
标准字及释义
标识及释义
校旗及释义
校训及释义
学风教风校风
学院标识释义
招生就业
+
本科生招生
研究生招生
就业信息
信息公开
校友会
English
русский
日本語
한국어
网站首页
万象城AWC官方网站
学校简介
现任领导
历史清单
组织机构
机构设置
学院设置
教辅设置
师资队伍
高层次人才
省级领军人才梯队带头人
学科带头人
人才培养
研究生培养
国际交流培养
继续教育培养
校园文化
标准字及释义
标识及释义
校旗及释义
校训及释义
学风教风校风
学院标识释义
招生就业
本科生招生
研究生招生
就业信息
信息公开
校友会
体育学院
学院简介
学院领导
机构设置
师资队伍
学科专业
本科生培养
研究生培养
本科生培养
当前位置:
网站首页
->
本科生培养
-> 正文
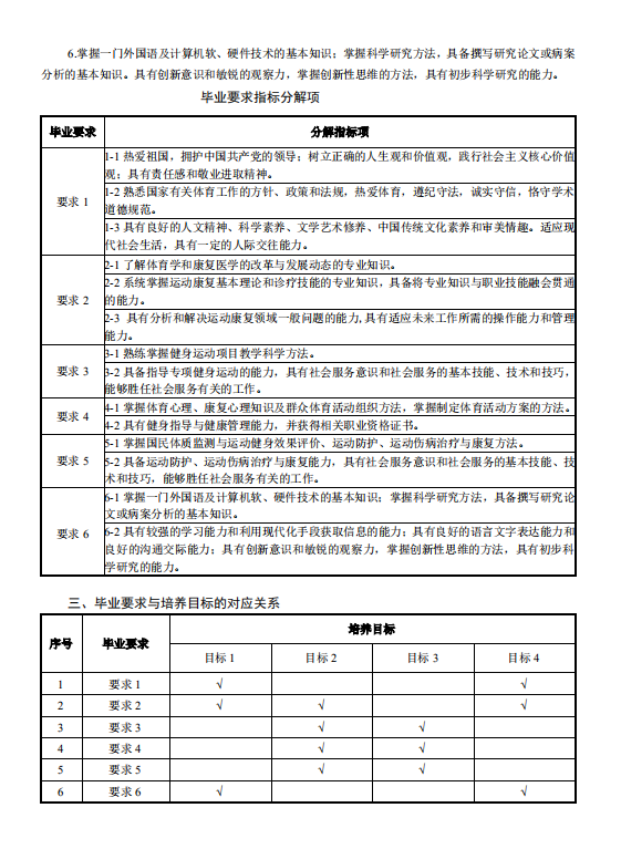
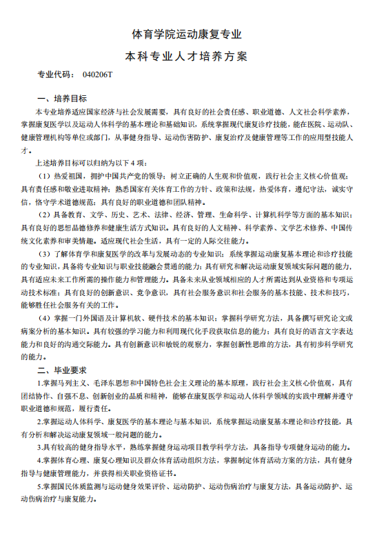
体育学院运动康复专业人才培养方案
发布日期:2020-10-15 点击量:
附件【
运动康复专业-2019版本科人才培养方案.pdf
】已下载
次
上一条:
体育学院社会体育指导与管理专业 本科专业人才培养方案